首页
学校简介
学校概况
校容校貌
历任领导
组织机构
新梅印迹
精彩瞬间
师生获奖
五育之美
快乐活动
中队创建
安全校园
心理健康
家校互动
和谐共建
党团风彩
工会活动
文明创建
领导走访
学研芬芳
教师风采
课程研修
教育科研
晒课表
切换导航
首页
学校简介
学校概况
校容校貌
历任领导
组织机构
新梅印迹
精彩瞬间
师生获奖
五育之美
快乐活动
中队创建
安全校园
心理健康
家校互动
和谐共建
党团风彩
工会活动
文明创建
领导走访
学研芬芳
教师风采
课程研修
教育科研
晒课表
首页
>
校务公开
>
正文
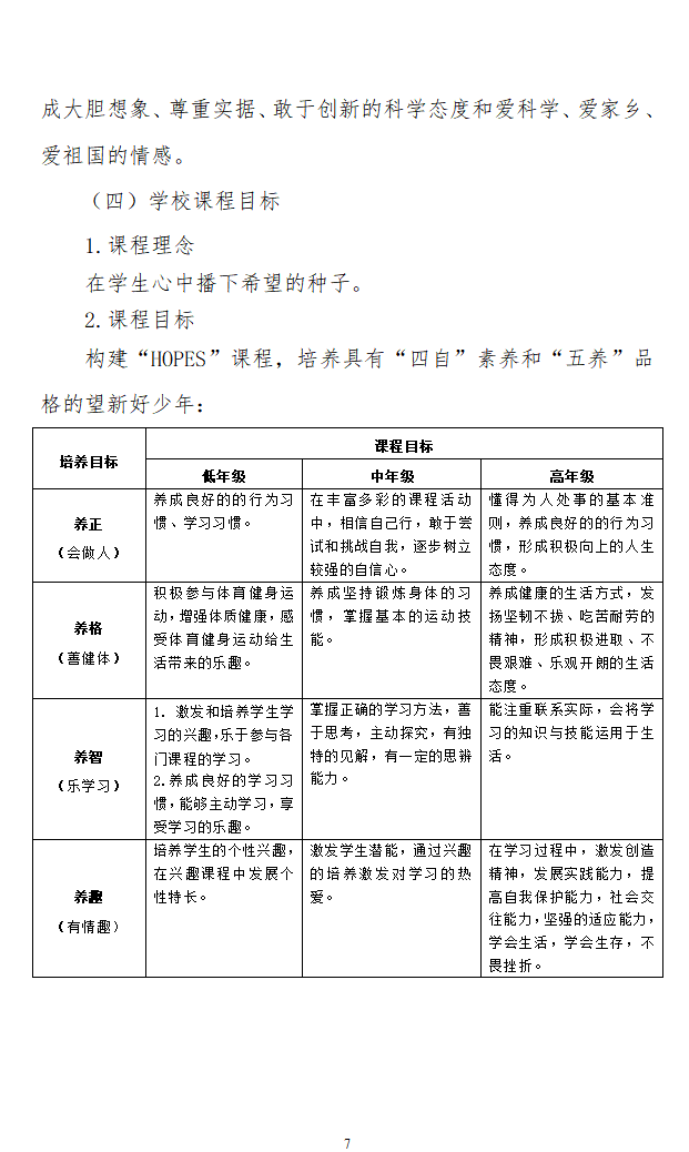
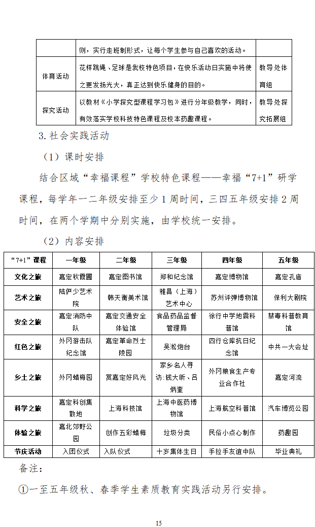
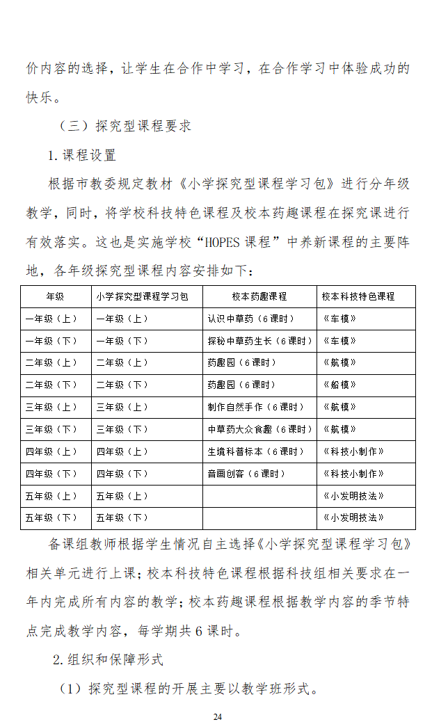
上海市嘉定区望新小学2022学年课程计划
来源:wxxxcg
发布时间:2022年08月31日
关闭窗口